We do support some plugins commercially introducing new features or making it compatible with newer version of Redmine. Your feedback and ideas are welcome!
Besides the paid plugins we provide the Community with a set of free plugins too - please find them below.
With respect to the Redmine project licensing and with appreciation for the Community we do not encrypt or obfuscate the source code*. You are welcome to make your own adjustments to cover your specific needs
*this policy might be a subject of change as it depends on future market conditions
By paying for the commercialy supported plugins you provide us with budget for development and maintenance of the plugins. Thank you for being honest in that regard!
Turn your time into money. Keep track of profit, cost and analyze overall financial performance across your projects.

Schedule workforce with ease and confidence. Change plans, find replacements, and get people to work.

Make Redmine ever more cutomizable with possibility to adapt your projects with different characteristics to your needs. Give more power to your project managers and unclatter your administration panel.

Make you Redmine even more useful with a feature that allows you to configure custom fields with mathematical formula that is calculated each time you make an upadate to customized object.

Make it easier to issue and propagate a notice to your customers about invoice incoming or due payments. Automatically send emails as a kind reminder based on invoices issued with Redmine Invoices plugin.

Make your Redmine a complete system for leaves management. Integrate your leaves approval with the system time tracking and increase the transparency of the process to everybody in your organization.

We’re open for your feedback and new features suggestions. There is always space for improvement!
Bulk edit many issues and multiple values for selected issues in a convenient way. It speeds up consideribly workflow of editing the tasks.
Manage billable rates and costs based on logged time.
Allow administrators to login as any user with a single click.
Temporarily disable sending e-mail notifications triggered by user.
Change author of issues.
Locks previous months time entry. Great for getting better control over billing and timesheets for users.
Grant access to some of the Redmine administration panel features for specific users.
Significantly improves selectbox in Redmine by making it searchable with real-time filtering.
We’re open for your feedback and new feature suggestions. There is always space for improvement!
Turn your time into money. Keep track of profit, cost and analyze overall financial performance across your projects.
Redmine provides extensive possibilites of planning and organizing work more agile to deliver faster and make our craft even better.
With Budget, in addition to keeping track of people work and time, it is possible to manage labor costs, set profit goals and gain insight into precious financial data from the past in order to plan and predict future more accurately.
You can use Budget plugin alongside our other plugin Schedule to plan on specific Deliverables besides the whole Project
Redmine Budget plugin requires Redmine Rate plugin which is made available free of charge and is also supported by us.

*includes one-year of updates
Redmine is the best open-source project management and time tracking platform. With Budget, it is finally possible to manage money, payouts and projects in a single place:
Plan budget for every product you want to deliver, be it a document, server configuration, design or anything that is deliverable to your clients. Calculate costs, set profits, assign issues and people to be on top of everything.
Bill hourly or set fixed price depending on requirements. Get overeview of your projects’ financical performance in na glimpse. Divide and rule: group and split tasks to make managing finances easier.

Specify hourly rates for employees to see not only spent time but every penny that is floating around with it. Every employee can have different rate for each project accross varied periods of time.

Use Redmine functions you know such as Custom Fields, Statuses and permissions to adjust everything to your workflow.

Bill dynamically based on hourly rates or set fixed costs with other factors like profit to make sure everything is in its right place.

Assign time for individual people and type of work within deliverables to breakdown costs and see performance of employees.

With protected fields and budget supervisor features you can be sure that budget and numbers are consistent durning development.

Deliverable statuses combined with access control features allows to define custom workflows for managing and planing a budget.
*includes one-year of updates
Please ALWAYS make preliminary installation and tests of the plugin on development environment before proceeding to setup on production server.
Redmine Budget is based on Eric Davis’ work which was released by him to the community. Unfortunetly, project was abandoned. We really liked it and decided to completly rewrite (with keeping compatibility) and make it even better. If you are already using Eric’s version (or forks which didn’t make any changes to database) you can use this plugin as drop-in replecament.
This plugin also depends on Redmine Rate plugin which is bundled with Budget for your convenience.
Before processing it is recommended to backup your Redmine instance, both files and database (!)
Follow Redmine standard plugin installation steps:
Setup permissions for roles that should have access to Budget in Administration » Roles and permissions.
It is possible to grant read na write access to project’s budget.

In order to use Budget, you have to enable it for each project.
To utilize benfeits of of financical management and planning provided by Budget, go to project Settings » Modules, and select Budget (make sure that Rate is also selected).

In order to utilize full potential of Budget, you have to fill up hourly rates for users that are going to work on projects with budget.
To do so, go to the project which has already enabled Budget module and visit Settings » Members.

Click Create in the Rate column to specify a hourly rate for a given user.

Hourly rates can be specified for different projects for each user. Project field is the context in which given rate will take effect. However, it is possible to not specify it which will create rate shared across projects (this option is default, as showed on figure above). Amount field is the amount of money in your currency for user’s hourly rate.
Fill up forms and click Add. Repeat this step to other users you wish to specify rates.
Now, after all this drudgery, you can finally start using Budget.
Visit Budget » New deliverable to create new deliverable.

As you can see in above figure, creating deliverables looks pretty similar to issues:
Deliverables are highly tied to Redmine core feature - issues.
Issues in projects with Budget enabled can be linked to deliverable direclty in issue’s page.

Budget will pull out all meaningful information from issues like logged time, due dates into single place and automatically calculate costs, profits and other factors accordingly.

Redmine Budget provide powerful features that, when combined can be used to create custom processes and workfows for budgeting in your organization.
As you may know, statuses can directly affect deliverables, similary to issues.
To see existing statuses and create new ones go to Administration » Deliverable statuses. Click New status.

Statuses can affect deliverables based on two properties:
Default statuses are pretty basic so don’t hesitate to play around with them and create your own workflows for your organization.
Configuring protected attributes and other features can be done in settings page. Go there by visiting Administration » Plugins, find Redmine Budget and click Configure.

If you would like to extend deliverables with your custom attributes, you can do so in Administration » Custom fields.
Also, if you would like to allow non-administrators access and manage rates, checkout Redmine Rate settings.
As times goes by you will have more and more projects to deliver. The beautiful thing about Budget is that it progressively become more useful as it has more information to process.

*includes one-year of updates
1.0.5 (2020-02-24)
- [Fix] Deliverable status update had no effect or threw exception
1.0.4 (2020-02-02)
- [Fix] Deliverable status edit view not rendering properly
1.0.3 (2020-02-02)
- [Fix] Random crashes after migrating to 4.1
- [Feature] Deliverable statuses now use reorder handle instead of reorder buttons
1.0.2 (2020-02-02)
- [Fix] Upgrade from 3.4 to 4.1 caused db migration fail
1.0.1 (2020-01-31)
- [Fix] Deliverable grid sort cause crash
1.0.0 (2020-12-27)
- [Feature] Compatible with Redmine 3.4 and 4.1
0.12.4 (2018-12-31)
- [Fix] Fixed issues redirect link
0.12.3 (2017-12-28)
- [Feature] Polish Translation
- [Feature] German translation
- [Feature] Update do redmine 3.4
0.12.2 (2017-07-06)
- [Fix] Deliverable error when using PostgreSQL database.
0.12.0 (2017-05-30)
- [Fix] Deliverable "Spent" column no longer includes fixed cost in its
value.
- [Fix] Project Budget Summary error when using PostgreSQL database.
0.11.0 (2016-12-30)
This version comes with rethinked deliverable statuses that let you create
more sophisticated workflows and support for standard Redmine features like
attachments and saved queries along with a lot of fixes and small improvements.
- [Feature] Deliverable status workflow transition.
- [Feature] Saved queries for deliverables.
- [Feature] Attachments for individual deliverables.
- [Feature] Move deliverables between projects.
- [Feature] Persistent query options within user session.
- [Feature] Define protected fields based on deliverable status.
- [UI] More readable deliverable overview on list.
- [UI] Added Estimated Time and Spent Time next to deliverable fields.
- [Usage] Change "protected attributes" name to "protected fields".
- [Usage] Support raw queries on Rails 4 when calculating project budget for
better performance.
- [Usage] Add "Set deliverable" permission to allow users without Budget access
to assign deliverables to issues.
- [Usage] Deliverable assigns in list overview now display all assigns.
Previously, only users with logged time were shown.
- [Usage] Show multiple roles for each assigned user in list overview.
- [Usage] When using "Issues" link in deliverable overview, all issues will be shown.
- [Fix] Deliverable status filter.
- [Fix] Support for native datepicker for Windows 10.
- [Fix] Keep Issue-Deliverable relationship integrity when deliverable is deleted.
- [Fix] Total Estimated Time calculation when issues with same deliverable were nested.
- [Fix] Settings for menu visibility.
- [Fix] Budget calculation when percentage value was used in "Overhead".
- [Fix] Rounding "Cost" column value when zero.
- [Fix] Error caused by custom fields on Redmine 2.x.
0.9.0 (2016-10-19)
Initial public release.1.0.5 (2020-02-24)
- [Fix] Deliverable status update had no effect or threw exception
1.0.4 (2020-02-02)
- [Fix] Deliverable status edit view not rendering properly
1.0.3 (2020-02-02)
- [Fix] Random crashes after migrating to 4.1
- [Feature] Deliverable statuses now use reorder handle instead of reorder buttons
1.0.2 (2020-02-02)
- [Fix] Upgrade from 3.4 to 4.1 caused db migration fail
1.0.1 (2020-01-31)
- [Fix] Deliverable grid sort cause crash
1.0.0 (2020-12-27)
- [Feature] Compatible with Redmine 3.4 and 4.1
0.12.4 (2018-12-31)
- [Fix] Fixed issues redirect link
0.12.3 (2017-12-28)
- [Feature] Polish Translation
- [Feature] German translation
- [Feature] Update do redmine 3.4
0.12.2 (2017-07-06)
- [Fix] Deliverable error when using PostgreSQL database.
0.12.0 (2017-05-30)
- [Fix] Deliverable "Spent" column no longer includes fixed cost in its
value.
- [Fix] Project Budget Summary error when using PostgreSQL database.
0.11.0 (2016-12-30)
This version comes with rethinked deliverable statuses that let you create
more sophisticated workflows and support for standard Redmine features like
attachments and saved queries along with a lot of fixes and small improvements.
- [Feature] Deliverable status workflow transition.
- [Feature] Saved queries for deliverables.
- [Feature] Attachments for individual deliverables.
- [Feature] Move deliverables between projects.
- [Feature] Persistent query options within user session.
- [Feature] Define protected fields based on deliverable status.
- [UI] More readable deliverable overview on list.
- [UI] Added Estimated Time and Spent Time next to deliverable fields.
- [Usage] Change "protected attributes" name to "protected fields".
- [Usage] Support raw queries on Rails 4 when calculating project budget for
better performance.
- [Usage] Add "Set deliverable" permission to allow users without Budget access
to assign deliverables to issues.
- [Usage] Deliverable assigns in list overview now display all assigns.
Previously, only users with logged time were shown.
- [Usage] Show multiple roles for each assigned user in list overview.
- [Usage] When using "Issues" link in deliverable overview, all issues will be shown.
- [Fix] Deliverable status filter.
- [Fix] Support for native datepicker for Windows 10.
- [Fix] Keep Issue-Deliverable relationship integrity when deliverable is deleted.
- [Fix] Total Estimated Time calculation when issues with same deliverable were nested.
- [Fix] Settings for menu visibility.
- [Fix] Budget calculation when percentage value was used in "Overhead".
- [Fix] Rounding "Cost" column value when zero.
- [Fix] Error caused by custom fields on Redmine 2.x.
0.9.0 (2016-10-19)
Initial public release.We’re open for your feedback and new features suggestions. There is always space for improvement!
Scheduling workforce is hard and unpredictable.
Schedule is a workforce scheduling solution for Redmine that makes it easy to change plans, find replecements and get people to work.
Admittedly there are some plugins for resource planning for Redmine but they tend to be quite strict and require using issues and specific dates for planning which might be cumbersome. Schedule plugin provides more simple approach that allows to schedule resources for the whole Project or Deliverables (coming from Budget plugin) using periods (day, week, month, year). It may be more viable is some use cases, easier to manage and update on higher level. Please check it out on our demo site.

*includes one-year of updates
Days are long, deadlines are short.
Successful planning requires long-term thinking and knowladge about conditions your team will have to face in the future.
Schedule allows you to view people’s schedules across different periods: day, week, and month in order to let you see everything from different perspectives.
Futhermore, thanks to built-in algorithms, it is possible to manage and edit schedules across different periods to make planning even more robust.
Schedule is so simple and intuitive to use that it doesn’t require much effort to understand it. Introducing it to organization will help to:


Spreadsheets time is over. Use cards with contextful colors to represent labor workforce with drag and drop interface.

Easily find understaffed projects, replacements and people with too much free time on their hands to increase efficiency in management.

Manage schedules across differents periods to see everything from different perspectives.

Every company have different policies. Schedule for Redmine is flexible in order to let you define your workflow, not other way around. Specify who can plan, for whom, for what and how with ease.

Using Schedule with Budget makes planning efforts more meaningful in context of project budget thanks to deliverable assignments.

When planning, it is easy to make mistakes. Fixing them costs time and money. You can add custom validation methods such as working hours limit, holidays/vacations to minify errors.

Register sick leaves, vacations and get informed about public holidays in your country and see them in schedules.
Export Schedule entries to other programs to process data futher: Use Excel to analyze and manipulate informations you care about.
*includes one-year of updates
Please ALWAYS make preliminary installation and tests of the plugin on development environment before proceeding to setup on production server.
Before processing it is recommended to backup your Redmine instance, both files and database (!)
Follow Redmine standard plugin installation steps:
Setup permissions for roles that should have access to Schedule in Administration » Roles and permissions.

In order to enable scheduling capabilities for individual project, Schedule module needs to be enabled at Settings » Modules.

After all these steps, let’s get to work by scheduling others people’s work which is the main faculty of Schedule!
Cards are main concept of Schedule - they represent assignment for given user, project, and activity. To create new card, click plus sign, select how many hours to assign and fill other fields. After save, new colorful card will show up on the screen.
Futhermore, every element on Schedule board is interactive. It is even possible to edit existing assignments by clicking bar at the bottom of the card and dragging cursor around to adjust hours. To delete it, drag mouse to the top.

By default you have to schedule every day separately. It is, however, possible to schedule multiple days with a single click.
Below filters you can find Period field which allows to change scheduling intervals. Assigments on day-to-day basis are smartly allocated by Schedule itself. Check it out by assigning something within Month period and going back to Week. Magic!
Schedule, in it’s basics, tries to don’t get in a way. You can visit Plugins » Redmine Schedule settings page to discover many useful features like holidays support, hidden-by-default users and groups.

*includes one-year of updates
1.0.2 (2020-02-02) - [Fix] Exception after migrating to 4.1 1.0.1 (2020-02-01) - [Fix] Upgrade from 3.4 to 4.1 caused db migration fail 1.0.0 (2020-12-21) - [Feature] Compatible with Redmine 4.1 and 3.4 0.11.0 (2016-12-30) - [Feature] Move user's cards between intervals with drag'n'drop. - [Fix] Settings for menu visibility. 0.9.0 (2016-10-19) Initial public release.
1.0.2 (2020-02-02)
- [Fix] Exception after migrating to 4.1
1.0.1 (2020-02-01)
- [Fix] Upgrade from 3.4 to 4.1 caused db migration fail
1.0.0 (2020-12-21)
- [Feature] Compatible with Redmine 4.1 and 3.4
0.11.0 (2016-12-30)
- [Feature] Move user's cards between intervals with drag'n'drop.
- [Fix] Settings for menu visibility.
0.9.0 (2016-10-19)
Initial public release.We’re open for your feedback and new features suggestions. There is always space for improvement!
Make Redmine ever more cutomizable with possibility to adapt your projects with different characteristics to your needs. Give more power to your project managers and unclatter your administration panel.
Plugin allows you to create and manage issues custom fields (CF) for individual projects seperately. This way it provides a feature for customization of the system per project basis without resorting to administration panel.
Project specific custom fields are managed in project settings and it is possible set a custom workflow for each of them adjusting it to your heart desire.

You can use Project Custom Field plugin alongside our other plugin Computed Custom Field to get even more powerful effect.
*includes one-year of updates
Plugin allows you to:
All these features are provided on project level thus making it possible to setup configuration by project manager alone without need of administrative support.
It encourages the project manager to adjust the project to his needs and offload system administrators in the process. The important and powerful side effect is that your adminstration panel becomes unclattered from project specific configurations, cleaner and easier to manage. Use your administration panel to configure what’s general and commonly used and put all the intrinsic details where they belong, below in the hierarchy into the projects.

Manage you project specific custom fields under your project settings:

Configure your project specific custom field similarily as with core (global) custom field. Set:


Set a custom workflow for the project specific custom fields. Make their behaviour (eg. read only, required) dependent on:
Features under consideration
*includes one-year of updates
Please ALWAYS make preliminary installation and tests of the plugin on development environment before proceeding to setup on production server.
Redmine Project Specific Field is based on ande3577’ work which was released to the community. Unfortunetly, project seems to be abandoned. We really liked it and decided to rewrite it, support it and make it better with even more features (like adding workflow and computed CF functionality).
Before processing it is recommended to backup your Redmine instance, both files and database (!)
Follow Redmine standard plugin installation steps:
You need to configure a Role with the following permissions:
That’s it! Please refer to description for further use of the plugin.
*includes one-year of updates
2.0.2 (2020-02-02) - [Fix] Random crash after migration - [Fix] New/Edit form split vertical instead of horizontal 2.0.1 (2020-02-01) - [Fix] Upgrade from 3.4 to 4.1 caused db migration fail 2.0.0 05-09-2020 [Feature] Compatible with Redmine 3.4 and 4.1 [Fix] Project custom field list order 1.0.7 05-09-2020 [Fix] Selects in project specific workflow use class 'select2-ignore' 1.0.6 30-08-2020 [Fix] Use as filter had no effect 1.0.5 17-08-2020 [Fix] Custom field wasn't firing destroy callbacks [Fix] Deleting custom field now show model errors if they exists 1.0.4 09-07-2020 [Feature] Workflow for project custom fields 1.0.3 24-06-2020 [Fix] Now it is impossible to reorder parent fields [Fix] Custom fields now use proper scopes to restrict position field only to current project 1.0.2 16-06-2020 [Fix] Removed act_as_list and scope in PCustomField 1.0.1 07-06-2020 [Fix] Reorder handles now use project scope to order items 1.0.0 Initial release
2.0.2 (2020-02-02)
- [Fix] Random crash after migration
- [Fix] New/Edit form split vertical instead of horizontal
2.0.1 (2020-02-01)
- [Fix] Upgrade from 3.4 to 4.1 caused db migration fail
2.0.0 05-09-2020
[Feature] Compatible with Redmine 3.4 and 4.1
[Fix] Project custom field list order
1.0.7 05-09-2020
[Fix] Selects in project specific workflow use class 'select2-ignore'
1.0.6 30-08-2020
[Fix] Use as filter had no effect
1.0.5 17-08-2020
[Fix] Custom field wasn't firing destroy callbacks
[Fix] Deleting custom field now show model errors if they exists
1.0.4 09-07-2020
[Feature] Workflow for project custom fields
1.0.3 24-06-2020
[Fix] Now it is impossible to reorder parent fields
[Fix] Custom fields now use proper scopes to restrict position field only to current project
1.0.2 16-06-2020
[Fix] Removed act_as_list and scope in PCustomField
1.0.1 07-06-2020
[Fix] Reorder handles now use project scope to order items
1.0.0
Initial release
We’re open for your feedback and new features suggestions. There is always space for improvement!
Make you Redmine even more useful with a feature that allows you to configure custom fields with mathematical formula that is calculated each time you make an update to the customized object.

You can use Computed Custom Field plugin alongside our other plugin Project Specific Custom Field to get even more powerful effect.
*includes one-year of updates
This plugin allows you to create a computed custom field. The value of the computed field can be set by formula and dynamically calculated on object update. You can use other custom fields in your formula by choosing them for the list of available custom fields.

A valid formula is a valid Ruby code executed when a customized object is updated. To put a field name in the formula, double-click on an item in the list of available fields. Please notice that if you change existing formula, you need to update ALL the impacted objects to make a new formula work (e.g. you can bulk edit issues by adding a proper comment like “CF formula update”)
cfs[1]*2+cfs[2]
# means
# custom_field_value(1) * 2 + custom_field_value(2)
(cfs[1]/3.14).round(2)
if cfs[1].zero?
cfs[2]/2
else
cfs[3]/2
end
# For IssueCustomField
(self.estimated_hours || 0) * 2
# For ProjectCustomField
self.parent_id == 2
# If format of Custom Field is Link
"/projects/#{self.project_id.to_s}/issues/new?issue[subject]=Review+request+[##{self.id.to_s} #{self.subject}]&issue[tracker_id]=3"
# Retrieve a value from Key/value list custom field
cfs[1].try(:id)cfs[1]*2+cfs[2]
# means
# custom_field_value(1) * 2 + custom_field_value(2)
(cfs[1]/3.14).round(2)
if cfs[1].zero?
cfs[2]/2
else
cfs[3]/2
end
# For IssueCustomField
(self.estimated_hours || 0) * 2
# For ProjectCustomField
self.parent_id == 2
# If format of Custom Field is Link
"/projects/#{self.project_id.to_s}/issues/new?issue[subject]=Review+request+[##{self.id.to_s} #{self.subject}]&issue[tracker_id]=3"
# Retrieve a value from Key/value list custom field
cfs[1].try(:id)Please understand that due the nature, complexity of the plugin and budget constraints we are not able and won’t support any issues and questions regarding writing of formulas.
For the help and reference please find the following resources:
*includes one-year of updates
Please ALWAYS make preliminary installation and tests of the plugin on development environment before proceeding to setup on production server.
It is possible that by making some changes in formulas (like deleting objects referenced in them) you can crash your system. So it is a paramount to have a full backup of the system before making any changes and keep the regular backups afterwards as per best practices. You have been warned 😃
We do recommend that you start with some basic formulas in the beginning and then proceed with advanced one after research.
Redmine Computed Field is based on annikoff’ splendid work which was released to the community. Unfortunetly, project seems to be abandoned. We really liked it and decided to support it and make it better with even more features (like improving UX, adding more validations and project specific custom field functionality).
Before processing it is recommended to backup your Redmine instance, both files and database (!)
Follow Redmine standard plugin installation steps:
That’s it! Please refer to description for further use of the plugin.
This plugin should be compatible with original annikoff plugin latest version (1.0.7) Changes and improvements were made with backward compatibility in mind.
*includes one-year of updates
2.0.1 01-02-2020 [Fix] Error migrating from older version with different plugin name 2.0.0 2-12-2020 [Feature] Compatible with Redmine 3.4 and 4.1 1.1.5 28-08-2020 [Fix] Recalculating formula exception 1.1.4 17-08-2020 [Fix] Global custom fields are now visible when creating formulas for project custom fields [Fix] Using fields with space in name resulted in exception [Feature] Now it's impossible to delete custom field used in other field formula 1.1.3 17-07-2020 [Feature] Formula custom fields are displayed as cfs[field_name(field_type)] for better readability, under hood formulas are still cfs[field_id] for backward compatibility 1.1.2 02-07-2020 [Feature] Formulas now can be edited 1.1.1 19-06-2020 [Fix] Available custom fields now contains only project specific fields 1.1.0 18.06.2020 [Feature] Computed fields are now compatible with project_specific_custom_field plugin
2.0.1 01-02-2020
[Fix] Error migrating from older version with different plugin name
2.0.0 2-12-2020
[Feature] Compatible with Redmine 3.4 and 4.1
1.1.5 28-08-2020
[Fix] Recalculating formula exception
1.1.4 17-08-2020
[Fix] Global custom fields are now visible when creating formulas for project custom fields
[Fix] Using fields with space in name resulted in exception
[Feature] Now it's impossible to delete custom field used in other field formula
1.1.3 17-07-2020
[Feature] Formula custom fields are displayed as cfs[field_name(field_type)] for better readability, under hood formulas are still cfs[field_id] for backward compatibility
1.1.2 02-07-2020
[Feature] Formulas now can be edited
1.1.1 19-06-2020
[Fix] Available custom fields now contains only project specific fields
1.1.0 18.06.2020
[Feature] Computed fields are now compatible with project_specific_custom_field plugin
We’re open for your feedback and new features suggestions. There is always space for improvement!
Make it easier to issue and propagate a notice to your customers about invoice incoming or due payments. Automatically send emails as a kind reminder based on invoices issued with Redmine Invoices plugin.

This plugin integrates with and work only with Redmine Invoices plugin (by RedmineUP) which we do recommend for any Redmine user.
*includes one-year of updates
This plugin allows you to enable automatic emailing to your customers with invoice payment reminder based on:

You can redact your standard email reminder template for subject and body by using macros (vaules of chosen attributes from the invoice). Invoice can be attached to the email reminder if needed.

Email recipients may be configured (e.g. customer, project manager, office manager etc) and some rules regarding the reminder issuance like:
*includes one-year of updates
Please ALWAYS make preliminary installation and tests of the plugin on development environment before proceeding to setup on production server.
Before processing it is recommended to backup your Redmine instance, both files and database (!)
Follow Redmine standard plugin installation steps:
Please set:
To enable automatic email sending you need to configure your system scheduler (cron) to fire the following command:
bundle exec rake redmine_invoice_reminder:send_reminders RAILS_ENV=production &> /tmp/redmine_invoice_reminder
/tmp/redmine_invoice_reminder is the place where logs will be stored (very important for testing your configuration)
Before using the plugin in production environment please DO test your configuration thoroughly. You don’t want to send your reminders (especially with invoices file attached) to wrong recipients. You have been warned 😃
Example (for Bitnami appliance under Linux - you need to adapt it to your environment):
crontab -e
#!/bin/bash export PATH=/opt/bitnami/perl/bin:/opt/bitnami/git/bin:/opt/bitnami/sqlite/bin:/opt/bitnami/ruby/bin:/opt/bitnami/subversion/bin:/opt/bitnami/php/bin:/opt/bitnami/mysql/bin:/opt/bitnami/apache2/bin:/opt/bitnami/common/bin:$PATH cd /opt/bitnami/apps/redmine/htdocs/ && bundle exec rake redmine_invoice_reminder:send_reminders RAILS_ENV=production &> /tmp/redmine_invoice_reminder
#!/bin/bash
export PATH=/opt/bitnami/perl/bin:/opt/bitnami/git/bin:/opt/bitnami/sqlite/bin:/opt/bitnami/ruby/bin:/opt/bitnami/subversion/bin:/opt/bitnami/php/bin:/opt/bitnami/mysql/bin:/opt/bitnami/apache2/bin:/opt/bitnami/common/bin:$PATH
cd /opt/bitnami/apps/redmine/htdocs/ && bundle exec rake redmine_invoice_reminder:send_reminders RAILS_ENV=production &> /tmp/redmine_invoice_reminderchmod 775 invoice_reminder.sh
30 6 * * 1-5 <pathto>/invoice_reminder.sh &
*includes one-year of updates
14-02-2021 1.2.1 - [Fix] Compatible with computed_custom_field plugin
14-02-2021 1.2.1
- [Fix] Compatible with computed_custom_field plugin
We’re open for your feedback and new features suggestions. There is always space for improvement!
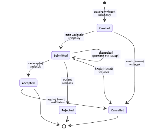
Make your Redmine a complete system for leaves management. Integrate your leaves approval with the system time tracking and increase the transparency of the process to everybody in your organization.
*includes one-year of updates
This plugin allows you to automate the process of leave management which includes submittal as well as consulting and approval of leave request.
Features:
Example of workflow:

Screenshots:










*includes one-year of updates
Please ALWAYS make preliminary installation and tests of the plugin on development environment before proceeding to setup on production server.
Redmine Leaves Holidays is based on ste26054’ magnificent work which was released to the community. Unfortunetly, project seems to be abandoned. We really liked it and decided to rewrite it, support it and make it even better with even more features (like improving UX).
Before processing it is recommended to backup your Redmine instance, both files and database (!)
Follow Redmine standard plugin installation steps:
You need to configure selected Roles with the following permissions accordingly:

manage_user_leave_preferences: Manage specific user leave details such as:
manage_leave_management_rules: Create / edit / delete leave management rules, at project level. This is used by the plugin to specify who is managed by who…
view_all_leave_requests: Allows to view all leave requests in the system, or get an email notification for any approved leave
manage leave rules: Allows to add custom fields for different types of leave requests
view_leave_timeline: Allows to see approved leaves on ganttt-like chart timline for convenience
Set the following settings:




Then configure selected project dedicated for leaves management with your workflow:

That’s it! Please refer to description for further use of the plugin.
*includes one-year of updates
26-02-2021 2.0.1 - [Fix] Multiple issues with Redmine 4.1 10-02-2021 2.0.0 - [Feature] Compatible with Redmine 3.4 and 4.1 - [Fix] Set absence administrators had no effect - [Fix] Delete absence management rules had no effect 07-12-2020 1.0.4 - [Fix] Ticket for leaves/holidays always inserted with 0 hours 06-11-2020 1.0.3 - [Fix] Checkbox 'Show rejected' has no effect 05-11-2020 1.0.2 - [Fix] Internal exceptions at multiple places
26-02-2021 2.0.1
- [Fix] Multiple issues with Redmine 4.1
10-02-2021 2.0.0
- [Feature] Compatible with Redmine 3.4 and 4.1
- [Fix] Set absence administrators had no effect
- [Fix] Delete absence management rules had no effect
07-12-2020 1.0.4
- [Fix] Ticket for leaves/holidays always inserted with 0 hours
06-11-2020 1.0.3
- [Fix] Checkbox 'Show rejected' has no effect
05-11-2020 1.0.2
- [Fix] Internal exceptions at multiple places
We’re open for your feedback and new features suggestions. There is always space for improvement!
Description
*includes one-year of updates
Description
*includes one-year of updates
Please ALWAYS make preliminary installation and tests of the plugin on development environment before proceeding to setup on production server.
Redmine Project Specific Field is based on ande3577’ work which was released by him to the community. Unfortunetly, project seems to be abandoned. We really liked it and decided to rewrite it, support it and make it even better with even more features (like adding workflow and computed CF functionality).
Before processing it is recommended to backup your Redmine instance, both files and database (!)
Follow Redmine standard plugin installation steps:
That’s it! Please refer to description for further use of the plugin.
*includes one-year of updates
We’re open for your feedback and new features suggestions. There is always space for improvement!
Notes:
https://github.com/ande3577/redmine_project_specific_custom_field
https://github.com/edavis10/redmine-budget-plugin
https://github.com/annikoff/redmine_plugin_computed_custom_field